041/513 1490
stefan.medvecky@fstroj.uniza.sk
ÚVOD
Profil
História
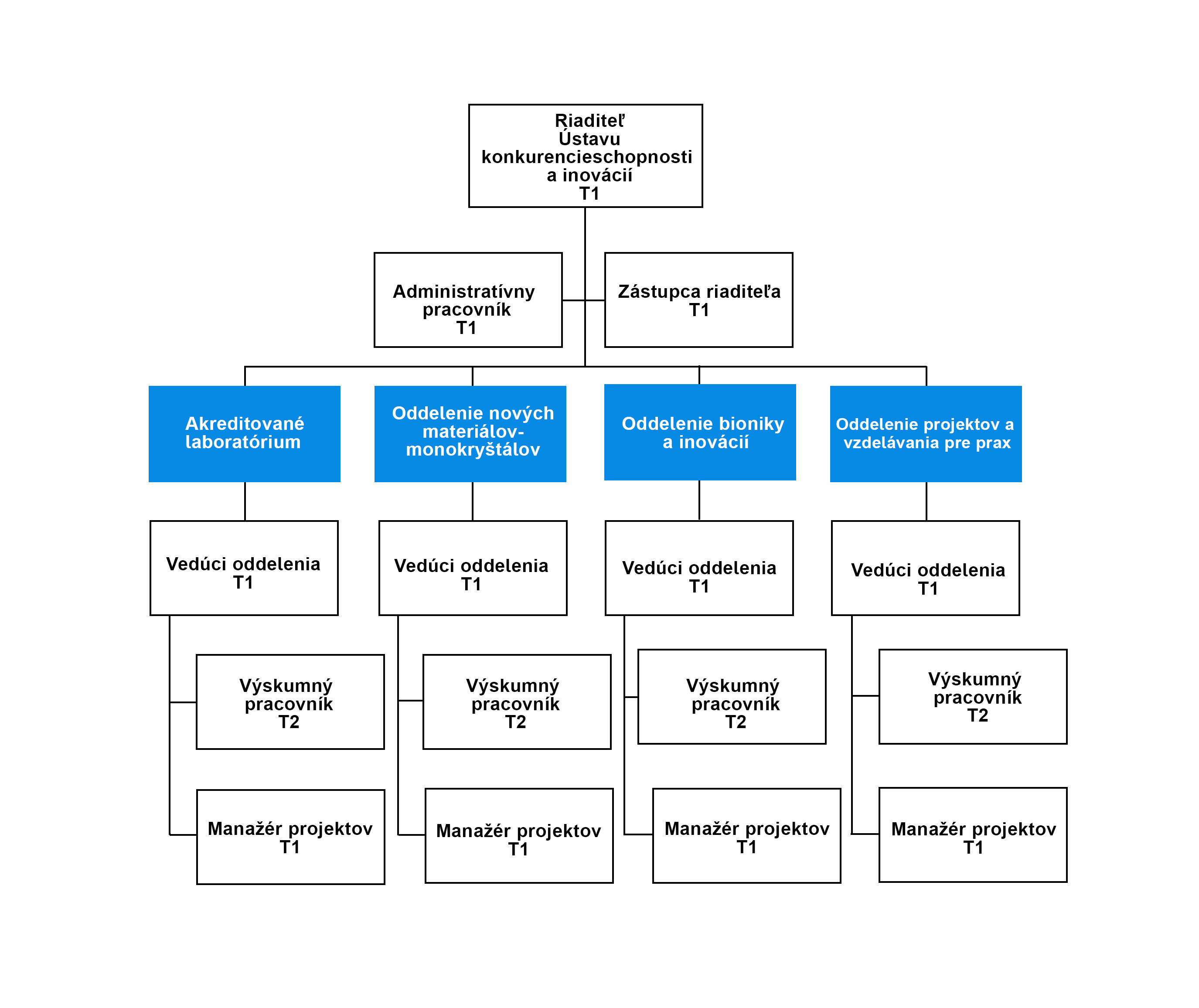
Organizačná štruktúra
Zamestnanci
Oddelenia
Oddelenie nových materiálov monokryštálov
Oddelenie Bioniky a inovácií
Laboratórium 3D skenovania a Reverse Engineering
Oddelenie projektov a vzdelávania pre prax
Akreditované laboratórium ÚKAI
Výskum
Projekty
Konferencie a semináre
Spolupráca s priemyslom a univerzitami
Kontakty
Organizačná štruktúra ÚKAI
ÚVOD
Profil
História
Organizačná štruktúra
Zamestnanci
Oddelenia
Oddelenie nových materiálov monokryštálov
Oddelenie Bioniky a inovácií
Laboratórium 3D skenovania a Reverse Engineering
Oddelenie projektov a vzdelávania pre prax
Akreditované laboratórium ÚKAI
Výskum
Projekty
Konferencie a semináre
Spolupráca s priemyslom a univerzitami
Kontakty